PARCIAL 5: NUESTROS PROPIOS DIAGRAMAS DE
FLUJO
Aplicaremos todos los conocimientos
adquiridos, elaborando nosotros mimos los diagramas de flujo, de momento
con las siguientes formas

1. Calculan el doble de un número.
2. Calculan el cuadrado de un número.
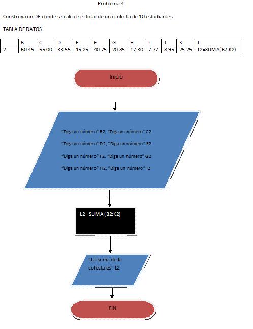
3. Calculan el área de un triangulo.4. Calculan el total de una colecta de 10 estudiantes.
5. Calculan el promedio de la colecta del problema 4